深入解读乐鑫ESP32-S3,如何以单芯片搞定AIoT终端设备的智能交互
在当前消费电子市场中,AI玩具和具备高交互性的智能设备正迅速增长。对于硬件制造商而言,这一趋势既是机遇也伴随着显著的技术挑战:开发具备本地语音唤醒、图像识别或自然对话功能的产品,传统方案往往需要...
在当前消费电子市场中,AI玩具和具备高交互性的智能设备正迅速增长。对于硬件制造商而言,这一趋势既是机遇也伴随着显著的技术挑战:开发具备本地语音唤醒、图像识别或自然对话功能的产品,传统方案往往需要...
在城市建设不断推进的今天,户外广告牌作为商业宣传的重要载体,遍布于城市的大街小巷。然而,这些大型结构物长期暴露在自然环境中,受到风雨侵蚀、材料老化、外力撞击等多种因素的影响,其结构安全状态时刻在发...
中新网武汉1月6日电 (记者 张芹)武汉市第十五届人民代表大会第六次会议6日开幕。会上披露,2025年,武汉地区生产总值预计增长6%左右,创下近4年来的新高。 武汉市委副书记、代市长熊征...
智通财经APP获悉,自动驾驶系统公司Mobileye Global(MBLY.US)将以价值9亿美元的现金加股票收购以色列初创公司Mentee Robotics,以推进其在人形机器人领域的发展。根...
中新网吉林镇赉1月6日电 (郭佳 王凯 王岩)吉林省镇赉县哈尔淖水库6日启动2026年冬捕作业。首网历时6个多小时,共捕获鲜鱼2万余斤,其中最大的胖头鱼重30多斤。 1月6日,吉林镇...
中新网云南玉溪1月6日电 (李倩 李艾丽)深冬时节,北方已银装素裹,地处中国西南边陲的云南省玉溪市元江哈尼族彝族傣族自治县却阳光和煦、草木葱茏。县城街头,京、辽、陕、湘、川等地车牌不时驶过;水...
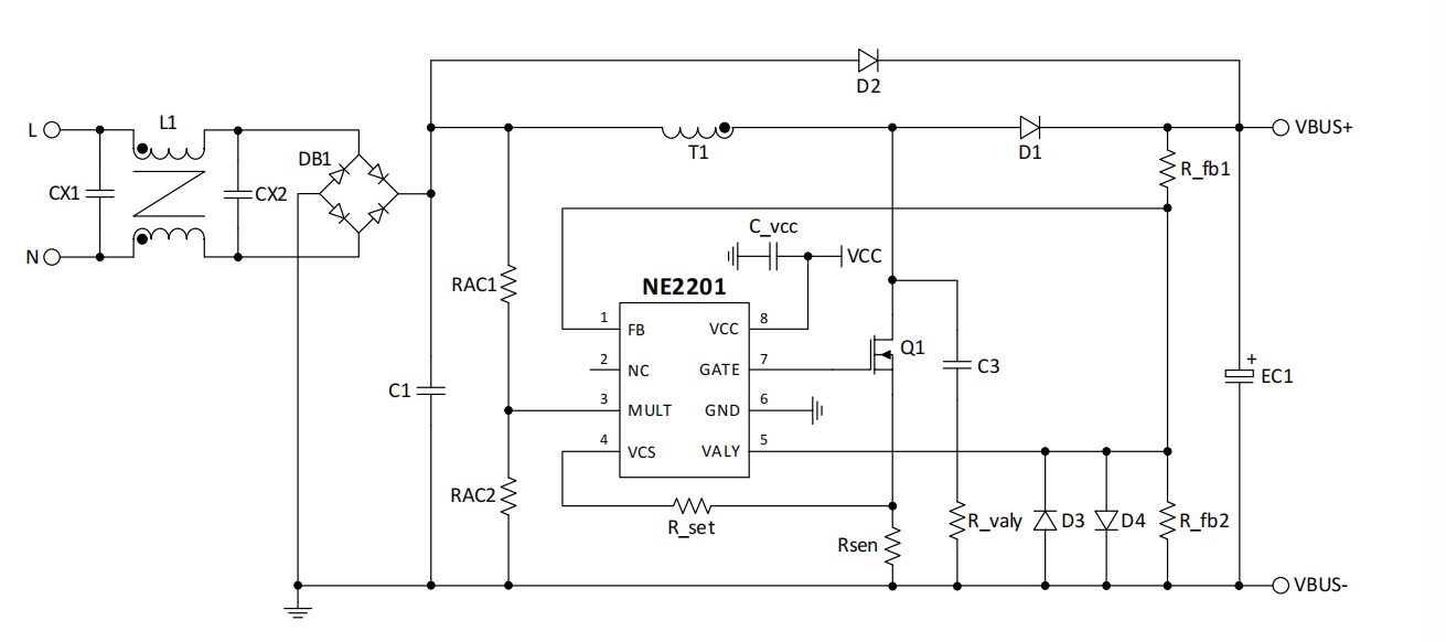
1、方案名称:NE2201 300W PFC芯片,DCM、CRM模式,拼对拼替换 ON NCL2801 2、品牌:星云半导体(NEBULA) 3、描述:NE2201是一款高性能、多模式工...
工业生产场景中,协议不兼容带来的问题日益凸显。一方面,新建智能产线普遍采用Profinet协议搭建通信网络,实现PLC、机器人、监控系统等设备的高速数据交互;另一方面,早期部署的Profibus...
人民财讯1月6日电,2026年前2个交易日,近20家公司亮出2025年业绩成绩单。截至1月6日收盘,已有50余家公司披露2025年全年业绩预告。按照业绩预告下限计算,11家公司2025年净利润...
今日港股三大指数集体收涨。截至收盘,恒生指数涨1.38%,报26710.45点;科技指数涨1.46%,报5825.26点;国企指数涨1.05%,报9244.24点。 开年以来,港股202...